Fare analisi di mercato richiede tempo, pazienza e metodo. Molti imprenditori iniziano con entusiasmo, poi si trovano a navigare tra report, articoli, dati contraddittori e competitor che sembrano avere sempre un vantaggio. Questo processo rallenta le decisioni, confonde le priorità e fa perdere opportunità a chi vuole scalare davvero.
Poi arriva il momento in cui scopri che strumenti come ChatGPT possono trasformarsi in un aiuto concreto.
Bastano i prompt giusti per ottenere analisi dettagliate, comprensibili e subito applicabili anche se non hai competenze tecniche.
Questa guida nasce per darti esattamente questo: 10 prompt ChatGPT per analisi di mercato semplici da usare, strutturati e pensati per imprenditori, PMI e professionisti che vogliono una visione chiara del proprio mercato senza perdere settimane di lavoro.
Perché usare ChatGPT per l’analisi di mercato

I modelli di intelligenza artificiale non sostituiscono la strategia, ma permettono di prendere decisioni migliori e più velocemente.
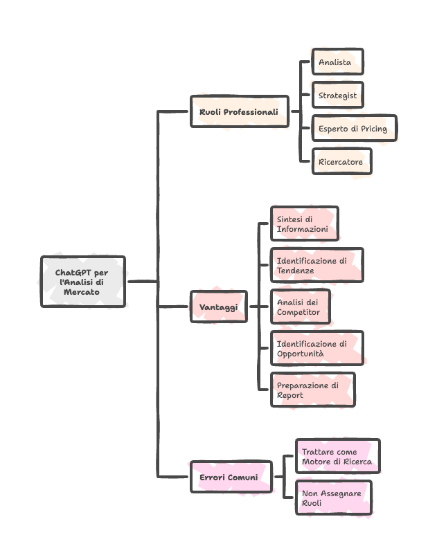
L’errore più comune è trattare ChatGPT come un motore di ricerca.
L’AI, invece, diventa davvero potente quando viene trattata come una figura professionale.
Non devi chiedere “dimmi del mio mercato”.
Devi assegnare un ruolo: analista, strategist, esperto di pricing, ricercatore.
Quando lo fai, ChatGPT:
- sintetizza informazioni da centinaia di fonti
- individua tendenze e cambiamenti nel comportamento del pubblico
- analizza competitor e sottonicchie
- identifica opportunità che spesso sfuggono anche ai consulenti
- prepara report chiari e strutturati
Tutto questo senza dover conoscere strumenti complessi o linguaggi tecnici.
Quali tipi di prompt servono per un’analisi di mercato efficace
Gli imprenditori che ottengono il massimo dall’AI non usano prompt generici, ma richieste specifiche con un obiettivo chiaro.
I prompt migliori rientrano in cinque categorie fondamentali:
1. Segmentazione del pubblico
Per capire chi è davvero il tuo cliente ideale e come prendere decisioni basate sulle sue esigenze reali.
2. Identificazione delle tendenze
Per intercettare cambiamenti e opportunità prima dei concorrenti.
3. Analisi dei competitor
Per individuare ciò che funziona, ciò che manca e come posizionarti in modo competitivo.
Questa analisi è la prima cosa che facciamo quando parto con un nuovo progetto. Ad esempio, prima di lavorare al marketing per studi dentistici, studiamo l’intero panorama dei competitor presenti in zona.
4. Analisi dei bisogni del mercato
Per identificare problemi irrisolti e frustrazioni che il tuo prodotto può risolvere.
5. Sviluppo delle strategie di marketing
Per trasformare le informazioni raccolte in messaggi, pricing e contenuti ad alta conversione.
Come si costruisce un prompt efficace per l’analisi di mercato
I prompt non devono essere lunghi, devono essere chiari e strutturati. Le due fonti che hai condiviso mostrano il principio fondamentale: ChatGPT diventa davvero utile quando gli dai una missione, non quando gli fai una domanda.
Un prompt efficace contiene sempre:
- Ruolo → definisce l’identità professionale dell’AI
- Obiettivo → cosa deve produrre
- Contesto → informazioni essenziali sulla tua azienda
- Vincoli → cosa evitare, come formattare
- Output finale → forma del risultato
Più il prompt è preciso, più ChatGPT ti restituisce analisi utili, strategiche e applicabili.
| Elemento | Perché è importante | Esempio pratico |
|---|---|---|
| Ruolo | Trasforma ChatGPT in uno specialista reale. | “Sei uno stratega di marketing…” |
| Obiettivo | Evita risposte vaghe o poco applicabili. | “Segmenta il mio pubblico in 3-5 gruppi…” |
| Contesto | Permette all’AI di adattarsi al tuo business. | “Il mio prodotto è un gestionale per PMI…” |
| Vincoli | Guidano la forma dell’analisi. | “Rispondi in formato tabellare…” |
| Output | Definisce cosa vuoi davvero ottenere. | “Dammi un report di 5 sezioni…” |
I migliori 10 prompt ChatGPT per analisi di mercato (pronti all’uso)
Qui trovi i 10 prompt essenziali, riscritti in modo semplice, intuitivo e già pronti da usare.
1. Segmentazione del pubblico
Sei uno stratega di marketing. Segmenta il pubblico del mio [prodotto/servizio] in 3-5 gruppi, descrivendo bisogni, motivazioni, punti deboli e canali preferiti.
2. Identificazione delle tendenze
Sei un predittore di tendenze. Identifica 3-5 tendenze emergenti e attuali nel mercato di [settore], con esempi concreti e impatto previsto.
3. Bisogni e punti deboli del cliente
Sei un analista di customer insights. Analizza i principali bisogni e punti dolenti dei clienti nel mercato di [settore], basandoti su recensioni pubbliche e forum.
Se invece il tuo target sono clienti ad alto patrimonio, vedi come strutturo l’analisi nel marketing per consulenti finanziari.
4. Strategia di prezzo
Sei un consulente di pricing. Confronta i prezzi dei concorrenti e proponi una strategia di prezzo ottimale per [prodotto/servizio].
Stesso approccio per professioni regolamentate: leggi sul marketing per avvocati con ticket ad alto costo.
5. Messaggi di marketing
Sei un copywriter. Crea tre messaggi di marketing per [prodotto], ognuno orientato a un segmento diverso del pubblico.
6. Customer Journey
Sei un UX designer. Mappa il percorso cliente dalla scoperta all’acquisto del mio [prodotto/servizio].
7. Idee di content marketing
Sei uno strategist di contenuti. Genera 5 idee di contenuti adatti al pubblico [nicchia], spiegando lo scopo di ciascuno.
8. Analisi SWOT
Sei un analista di business. Sviluppa una SWOT per il mio [prodotto/servizio] nel mercato di [settore].
9. Analisi competitiva
Sei un analista di mercato. Analizza 5 concorrenti diretti di [prodotto] e crea una panoramica con punti di forza, debolezza, pricing e tattiche marketing.
10. Dimensioni del mercato
Sei un analista. Stima TAM, SAM e SOM del mercato di [settore], spiegando le ipotesi utilizzate.
Come integrare i risultati dell’AI nella tua strategia
Le informazioni non servono a nulla se non vengono trasformate in azioni.
Dopo aver eseguito questi prompt, puoi usare i risultati per:
- definire un posizionamento più chiaro
- creare offerte più adatte al tuo pubblico
- migliorare le tue campagne di marketing
- rafforzare la comunicazione nei social
- costruire funnel più efficaci
- identificare nicchie più profittevoli
- evitare investimenti sbagliati
Un buon prompt può darti la direzione giusta da seguire per la crescita della tua attività.
Considerazioni finali sui Prompt ChatGPT per analisi di mercato
I prompt ChatGPT per analisi di mercato sono uno strumento potentissimo per chi vuole prendere decisioni migliori e più rapide.
Eliminano la confusione, riducono i tempi di ricerca e offrono una visione chiara delle opportunità.
Quando sai come guidare l’AI, non ottieni più risposte generiche: ottieni analisi strategiche che diventano un vantaggio competitivo reale.
E oggi, in un mercato sempre più affollato e veloce, questo fa la differenza tra sopravvivere… e crescere.
Se non ci conosciamo, io mi occupo di Marketing e Copywriting per generare clienti costanti ad aziende, coach e attività locali. Scrivimi direttamente su Whatsapp per saperne di più


